Featured publication

Endothelin B receptor inhibition rescues aging-dependent neuronal regenerative decline

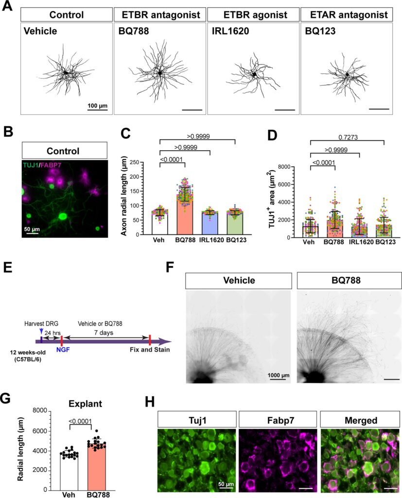
Image shows testing from the Cavalli Lab represented by different bar graphs.
View Content

A new paper in eLife from the Cavalli Lab reveals that inhibiting ETBR function enhances axon regeneration and rescues the age-dependent decrease in axonal regenerative capacity, providing a potential avenue for future therapies.